Hello Neighbor考察

ハローネイバー Hello Neighbor Mobile 全世界で考察された隣人の正体とは 学習aiにより仕掛けがプレイヤーに適応するステルスホラーアクション

ハローネイバー Hello Neighbor Mobile 全世界で考察された隣人の正体とは 学習aiにより仕掛けがプレイヤーに適応するステルスホラーアクション

發現鄰居禁錮小孩子的密室 洗衣機中有道門 Hello Neighbor正式版 14 Youtube

歷史科考察易for Android Apk Download

ハロー ネイバー 考察 B 考察 ゲーム Hello Neighbor ハローネイバー の魅力とは

家族を狙う怪しい影 最新情報も発表 新シナリオ 過去偏 完結 4 ゲーム実況 ハローネイバー Hello Neighbor Hide Seek Openrec Tv オープンレック
人気の ゲーム ネタバレ注意 動画 3 464本 40 ニコニコ動画.

Hello neighbor考察. Hello Neighbor is a Stealth Horror Game about sneaking into your neighbor's house and figuring out what he's hiding in the basement. Hello neighborってどんなゲーム? Hello neighborですが、PS4やXboxで発売されていた同名の海外ゲームがスマホアプリ版としてリリースされました。. Hello Neighbor 概要・ストーリー 『Hello Neighbor』(ハローネイバー)は、Dynamic Pixelsによる一人称ステルスホラーアクションのビデオゲーム。製品版は17年12月8日にSteamにてリリースされ.
Peterson (The Neighbor) who has disappeared after the events of the first game. Hello Neighbor Hide & Seek Hello Neighbor:. Hello neighbor你好邻居ACT3 超级困难的神奇梦境 鲤鱼Ace.
4 (最高 5) 4. 5. This time you’re being stalked by. フレッシュ Hello Neighbor ネタバレ 心に強く訴える Hello Neighbor ネタバレ Simplesmentesimoneblog.
隣人(The Neighbor) とは、近隣住民を意味する単語であるが、本項目ではロシアのインディーゲーム「HELLO NEIGHBOR」に登場する架空のキャラクターについて記述する。 詳細な設定はスピンオフ小説「Hello Neighbor:Missing Pieces」にて明かされた。. 10.4万播放 · 651弹幕 49:55. 今回紹介するゲームタイトルは、Secret Neighbor(シークレットネイバー)になります。 Secret Neighbor(シークレットネイバー)は、19年10月25日にリリースされています。(SteamまたはEPICGAMESにて) ジャンルは、となっています。 Secret.
Mostly Positive (108) - 78% of the 108 user reviews in the last 30 days are positive. TinyBuild Gamesは,ロシアのDynamic Pixelsが開発する「Hello Neighbor」を,北米時間の12月22日に「Alpha 3」へとアップグレードすることを発表した。これに. Hello Neighbor 2 is the sequel to the genre-defining stealth horror game.
Http://bit.ly/1WsL1O8 -Twitterのフォローはコチラから https://goo.gl/1oPF6n Original Video https. これはHello Neighborの幕1と2の間の出来事という設定であり、子供たちの内1人が擬態した隣人で、脱出を試みる子供と戦うというものになっている 。年7月24日には、続編である『Hello Neighbor 2』が発表され、同日そのアルファ版がSteamで. ハローネイバー アプリ版の攻略です! act2からはコチラ!! act1ボールを追いかけるムービースキップし隣人に捕まるゲームスタート。直後に自宅からダンボールを3つ回収ハシゴの上に2つ乗せ屋根へジャンプ、高い屋根にジャンプし2階へ侵入絵画の裏から赤い小さな鍵を持って外へ脱出車.
NightCryがイラスト付きでわかる! 16年にアクティブゲーミングメディアから発売されたホラーゲーム。プレイヤーは巨大なハサミを持った殺人鬼“シザーウォーカー”から逃れるべく、探索していく。 概要 アクティブゲーミングメディアから発売されたホラーゲーム。. #Hello Neighbor 色々な考察できるの楽しい。 前提として、ネイバーは父母娘息子の4人家族。(4人家族だった、もしくは4人家族になる予定だった) ふせったーの追記で考察を書いたのでよければ↓. 《你好鄰居(Hello Neighbor)》第一章攻略詳解 (攻略) 你好鄰居第一章怎麼一分鐘通關?遊戲雖然看似簡單,但是想順利通關,還是需要各種技巧的,今天將為大家分享的是「淒迷」提供的你好鄰居第一章攻略詳解,一起看下具體玩法吧。.
Hello neighbor (ハローネイバー)考察。 はybで、開発元はのdy です。 dy は、向けのを開発してきたで、 はこれが作です。 で版として販売しています。 なおは でされています。 について、あなたは新しいのに引っ越してきました。. 長々と考察しましたが、以上になります。 今後もアップデートでどんどん謎は解決していくと思いますが、 今現在でわかる所といったらここら辺でしょうか・・・。 ただ見ているだけではストーリーが分からず??でいっぱいになっている方も多いと思う. 今回紹介したいゲームは『Hello Neighbor』ポッキーさんの実況動画『家の中にトロッコ!?リフォームされた凄すぎる隣人さんの家に忍び込む!!』で知りプレイしました。一番下に動画も張り付けておきます。Windows 64 bit のみ動作するみたいです。demo版等は無料でプレイできるのでその方法を記載!.
怪しい隣人の家に潜入するという,ユニークなステルスアクション「Hello Neighbor」の外伝,「Secret Neighbor」がリリースされた。6人で屋敷に. 3.0万播放 · 319弹幕 27:08. There are 41 reviews 41.
Hello Neighbor Hide&seek体験版ダウンロードリンク ※注意※ ・PC用です。 ・アクセス後すぐにダウンロードが始まります。 ・サイズが600MB超あります。 ・インストールは必要ありません。 起動 ダウンロードしたZIPファイルを解凍ソフトで解凍します。. Secret Neighbor is a Multiplayer Social Horror game set in the Hello Neighbor universe. 第134回Indie Pickでは『Hello, Neighbour!』を紹介する。一人称視点のホラーゲームの敵と言えば、幽霊かゾンビ、クトゥルフ的な儀式で生み出された化け物などが相場と決まっているが、本作『Hello, Neighbour!』は隣の家に住む「隣人」が敵の作品だ。.
HELLO NEIGHBOR とは、1人称ステルス ホラー アクションのゲームです。 パブリッシャーはtinyBui ldで、開発元はロシアのDynam ic Pixelsです。 Dynam ic Pixelsは、子供向けのモバイルゲームを開発してきたデベロッパーで、 PCゲームはこれが処女作です。. 普段書いているハンドメイド関係とは、 全く関係のない記事になりますが、 ご近所の騒音で悩んでいる方がたくさんいると思いますので、 何回も通報している私が体験した事を書いて行きたいと思います。 我が家の騒音問題の始まり 我が家は隣に居酒屋ができた時から問題が始まりました。. Hide and Seek is the exciting prequel to the stealth horror hit.
Hide and Seek (隠れんぼ)は、このドラマチックなHello Neighborの前編で、ご近所の家族の悲惨な話を取り上げます。 兄弟と一緒に、家族の一員を失った悲しみに二人で立ち向かいながら、隠れんぼのゲームを体験してください。. 9/10 (3807 点) - 無料でHello Neighborをダウンロード Hello NeighborはPC上Windowsシステムオペレーターで起動させるためのホラーゲームだ。舞台は近所の奇妙な家だ。. Hello Neighbor 2 is a Stealth Horror Game where you’re being stalked by a mysterious creature as you try to track down Mr.
ゲームディレクトリのchr データの解析などにより、「Project Lib itina」というTeam Salvatoが制作中の次回作と思われる別の作品の. Hello neighborってどんなゲーム? Hello neighborですが、PS4やXboxで発売されていた同名の海外ゲームがスマホアプリ版としてリリースされました。 本ゲームは、怪しい隣人が何を隠しているかを探るため、隣人の家に潜入し、謎を解いていきます。. Play against an advanced AI that learns from your actions.
Hello_Neighborがイラスト付きでわかる! Dynamic Pixelsが開発したステルスホラーゲーム。 概要 「Hello Neighborは、隣人の家の地下室にこっそり侵入して、家主がどんな秘密を隠しているのかを探り当てるステルスホラーゲームです。あなたの一挙手一投足から学習する高度なAIを相手にプレイします。. Find out what happens right before the events of the main game. Hide and Seek (隠れんぼ)は、このドラマチックなHello Neighborの前編で、ご近所の家族の悲惨な話を取り上げます。兄弟と一緒に、家族の一員を失った悲しみに二人で立ち向かいながら、隠れんぼのゲームを体験してください。ゲームは、ステルスホラーのオリジナル・ヒット作Hello.
トップ 100 Hello Neighbor ネタバレ ストーリー. Hello neighbor:Hide and Seekってどんなゲーム? Hello neighbor:Hide and Seek(ハローネイバー ハイドアンドシーク)ですが、 別アプリ「ハローネイバー」の続編となります。 ストーリーはハローネイバーの前日譚となっており、. 9.2万 播放 · 1233 弹幕 舍长《你好,邻居》正式版攻略—教你无致命BUG过第三关.

Hello Neighbor Hide Seek ハローネイバー のレビューと序盤攻略 アプリゲット

歷史科考察易for Android Apk Download

歷史科考察易for Android Apk Download

Gmw Lite For Android Apk Download

ハロー ネイバー 考察 Hello Neighborとは ハローネイバーとは 単語記事

Dk汉英双语图解词典英文原版chinese English Bilingual Visual 摘要书评试读 京东图书

Hello Neighbor 激ムズゲームが配信でぐだったのが悔しくてやり込みと考察をするvtuber 1幕 Youtube

03 Steam 幕3 考察編 なのに怪しいおじさん Hello Neighbor 製品版 Youtube

17年01月 食いしん坊ゲーマー夫婦

ハローネイバー Hello Neighbor Mobile 全世界で考察された隣人の正体とは 学習aiにより仕掛けがプレイヤーに適応するステルスホラーアクション
Sc Asset Chambers Onnut 建案 基地位置soi 海外投資置產泰國房產租售買賣李隆慶tel 0956 666 671 Facebook
Hello 泰国 我们来喽 看点快报

中国三万亿美元外汇储备的最大支撑 正夺路而逃 良知传媒

歷史科考察易for Android Apk Download

歷史科考察易for Android Apk Download

發現鄰居禁錮小孩子的密室 洗衣機中有道門 Hello Neighbor正式版 14 Youtube

60 Best Iconoclasm Images Art African American Artist Steve Hansen

ハローネイバー Hello Neighbor Mobile 全世界で考察された隣人の正体とは 学習aiにより仕掛けがプレイヤーに適応するステルスホラーアクション

Hello Neighbor ハローネイバー のレビューと序盤攻略 アプリゲット

Android Icin 新山中华总商会jbccci Apk Yi Indir
娘について考察 ハローネイバー Hello Neigbor دیدئو Dideo

Diary リフを活かすバリエーション考察

Hello Neighbor Hide Seek ハローネイバー のレビューと序盤攻略 アプリゲット

光年 你好邻居第三章通关实况 哔哩哔哩 つロ干杯 Bilibili

ハロー ネイバー ストーリー 鬱ゲー 後味の悪いゲームまとめ ネタバレ注意

微软博文公布更多将登陆xbox平台作品 Xsx专属强化第一方游戏公布 动作游戏 登陆 Xbox 勇者斗恶龙 盗贼之海 游戏 网易订阅

ハローネイバーのストーリーが謎 隣人の正体 悲しい真相を考察 Carat Woman

ハロー ネイバー ストーリー ハローネイバーのストーリーが謎 隣人の正体 悲しい真相を考察

So This Is Russia Chinese Edition Wen Yi Amazon Com Books

ハローネイバー Hello Neighbor Mobile 全世界で考察された隣人の正体とは 学習aiにより仕掛けがプレイヤーに適応するステルスホラーアクション

The Bulletin July 19 By The Bulletin Issuu

19年北京市西城区高三英语一模试卷评析 网易订阅
Hello 泰国 我们来喽 看点快报

歷史科考察易for Android Apk Download

Hello Neighbor 你好 鄰居 Beta 3 Ep07 紅色鑰匙房間跑酷 至尊星 Youtube

你好邻居 恐怖游戏领域中最特立独行的作品

あの異色作品に続編か Tinybuild Gamesが6月13日の正式発表を前に新作 Hello Guest のティザートレイラーが公開

ハローネイバー Hello Neighbor Mobile 全世界で考察された隣人の正体とは 学習aiにより仕掛けがプレイヤーに適応するステルスホラーアクション

新説立ててみた ゼルダの伝説 ブレスオブザワイルド の時系列を考察 生意気

你好鄰居 Hello Neighbor 第一章攻略詳解 攻略 Steamxo
小飞象 Roblox 你好邻居模拟器解密地图寻找密码打开神秘门乐高小游戏 游戏社

Hello Neighbor 你好 鄰居 正式版 Ep03 鄰居的孩子們 至尊星 Youtube

七选五任务型阅读解题技巧gap Filling Ppt Download

Cna 一种全球实时物联网星座系统 Google Patents

Epic商城12天免费游戏被曝光 天国拯救 全面战争模拟器够不够香 网易订阅

Android Icin 新山中华总商会jbccci Apk Yi Indir

新作 恐怖の隣人トラブル 怪しいおじさんの正体を暴くステルスアクション Hello Neighbor ファミ通app

小镇畸人英文原版winesburg Ohio 舍伍德 安德森短篇小说集signet版 摘要书评试读 京东图书

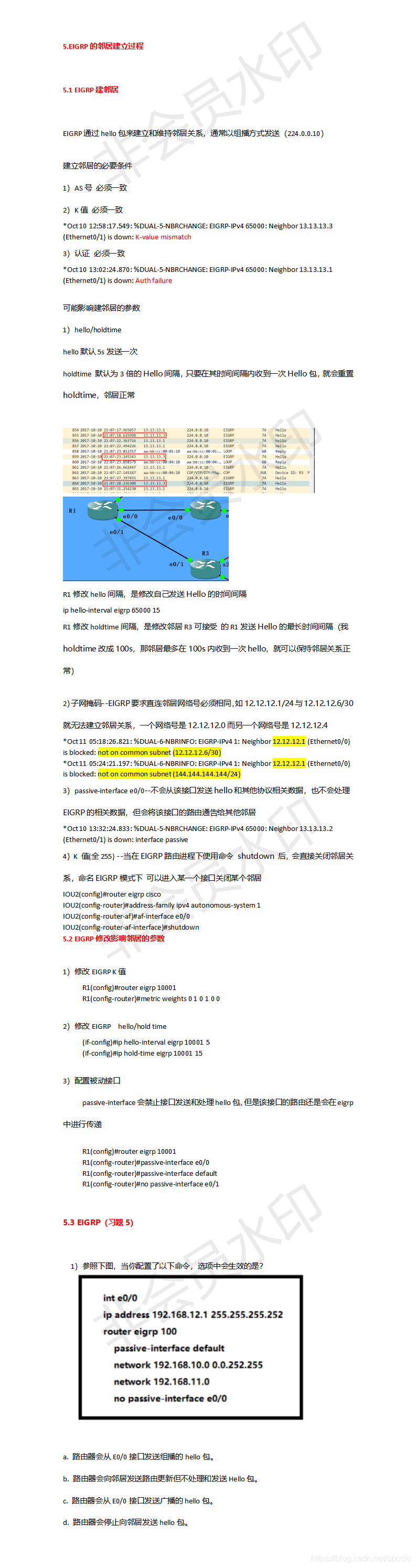
Ccnp Eigrp的邻居建立过程 Ielab Spccie的博客 Csdn博客

歷史科考察易for Android Apk Download

Hello Neighbour丨我的邻居是个gay 哔哩哔哩 つロ干杯 Bilibili

Steam 上的salary Man Escape

计算机网络 自顶向下方法 Chst S Blog

ハローネイバー Hello Neighbor Mobile 全世界で考察された隣人の正体とは 学習aiにより仕掛けがプレイヤーに適応するステルスホラーアクション

大唐唐唐吃货游戏试玩解说波西米亚时光sw 2 哔哩哔哩 つロ干杯 Bilibili

卒制ブログ Nogami 考察

歷史科考察易for Android Apk Download

19年北京市西城区高三英语一模试卷评析

Hello Neighbor 你好 鄰居 正式版 Ep01 鄰居悲慘的過去 至尊星 Youtube

歷史科考察易for Android Apk Download
测试开发工程师常见面试题 Weixin 的博客 Csdn博客

Hello Neighbor 你好 鄰居 正式版 Ep03 鄰居的孩子們 至尊星 Youtube

卒制ブログ Nogami 考察

Steam 上的salary Man Escape

Hello Neighbor 你好 鄰居 正式版 Ep03 鄰居的孩子們 至尊星 Youtube

歷史科考察易for Android Apk Download

学生篇i 15广州二中西学东游美国修学团 广州市第二中学 手机版

学校版hello Neighbor 生徒たちが次々と行方不明になる罠だらけの学校がヤバすぎる ゲーム情報動画御殿 Eスポーツ スマホゲームアプリ等

Argus Post Revamp Gameplay Top 1 Global Argus Nsf Talcime Mobile Legends Mobile Legends Gameplay Far Cry Primal

15 Best So Cute Images Cute Printable Party Decorations Christmas Bunny

南步游学for Android Apk Download

Cuberv12 Hello Neighbor 五分钟通关第一章 哔哩哔哩 つロ干杯 Bilibili

Chinese Oceanographic Ship Starts Joint Mission In Nigerian Waters 6 Nigerian Navy Personnel On Board Beegeagle S Blog

老白专业解说gta5 发现一个加长 宝马车 哔哩哔哩 つロ干杯 Bilibili

你好鄰居 Hello Neighbor 第一章攻略詳解 攻略 Steamxo

ハローネイバー Hello Neighbor Mobile 全世界で考察された隣人の正体とは 学習aiにより仕掛けがプレイヤーに適応するステルスホラーアクション

ハローネイバー Hello Neighbor Mobile 全世界で考察された隣人の正体とは 学習aiにより仕掛けがプレイヤーに適応するステルスホラーアクション

Hello Neighbor 你好 鄰居 Beta 3 Ep02 室內游泳池 至尊星 Youtube

John Graham Cumming Noise

隣人の怪しい行動を見てしまいました Hello Neighbor 結日ゆいちゃんねる

Hello Neighbor 你好 鄰居 正式版 Ep08 地下室的黑影 鄰居的全家福 至尊星 Youtube

Amazon Com Anatomy Of Greed The Unshredded Truth From An Enron Insider Audible Audio Edition Brian Cruver Mel Foster Brilliance Audio Audible Audiobooks

全世界で考察された隣人の正体とは 学習aiにより仕掛けがプレイヤーに適応するステルスホラーアクション Hello Neighbor Mobile ガジェットレビュー速報

Vietnam Seeking Greater Chinese Investment Evalpro News Updates

Hello Neighbor Hide Seek ハローネイバー のレビューと序盤攻略 アプリゲット

ハローネイバー Hello Neighbor Mobile 全世界で考察された隣人の正体とは 学習aiにより仕掛けがプレイヤーに適応するステルスホラーアクション

悲しすぎ お母さんだけでなく も エンディング 感想 タイムライン Hello Neighbor Hide And Seek 最終回 実況プレイ Youtube

Hello Neighbor 你好 鄰居 Beta 3 Ep01 鄰居改造了房子 監控室 至尊星 Youtube

ハローネイバー Hello Neighbor Mobile 全世界で考察された隣人の正体とは 学習aiにより仕掛けがプレイヤーに適応するステルスホラーアクション

ハローネイバー Hello Neighbor Mobile 全世界で考察された隣人の正体とは 学習aiにより仕掛けがプレイヤーに適応するステルスホラーアクション
It社区推荐资讯 Itindex Net Page 328 Chan Rssing Com

产品特点 少儿英语学习网站 爱乐奇

Roblox逃离辛普森 成为怪大叔抓捕邻居家熊孩子 哔哩哔哩 つロ干杯 Bilibili
Hello 泰国 我们来喽 看点快报